Instance Verification Kit (IVK)
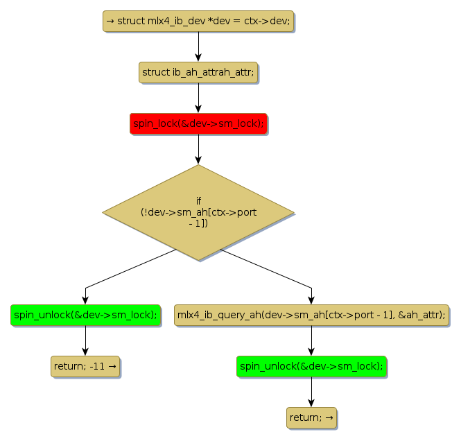
spin lock @ [5390+25+/linux-3.19-rc1/drivers/infiniband/hw/mlx4/mcg.c]
Instance Signature: sm_lock
|
The Matching Pair Graph:
|
|
Function Name
|
Control Flow Graph (CFG)
|
Events Flow Graph (EFG)
|
Source Correspondence
|
|
send_mad_to_wire
|
|
|
[5253+16+/linux-3.19-rc1/drivers/infiniband/hw/mlx4/mcg.c]
|